最終更新日:2026年04月13日

宮城県内のトラック求人を『GOジョブ』の掲載情報からまとめました。企業ごとの働き方や給与水準、休日制度などを比較しやすい形で整理していますので、応募先を選ぶ際の参考にしてください。
2026年2月9日時点で、『GOジョブ』に掲載されている宮城県内のトラック求人は12件です(※1)。仙台市を中心に、富谷市や登米市、岩沼市など県内各地に勤務地が広がっており、日勤を中心とした働き方から夜便・早朝便まで、生活リズムに合わせて選べる募集が揃っています。完全週休2日制や寮・社宅完備、免許取得支援といった条件を掲げる企業も多く、未経験から挑戦しやすい環境が整っているのが特徴です。
仙台市宮城野区で中型トラックドライバーを募集しています(※2)。2トンまたは4トン車を使った企業間配送が中心で、担当エリアの集荷・配達を固定ルートで回る業務内容です。配送先が決まっているため不在や再配達が少なく、計画的に仕事を進めやすい点が魅力といえます。
勤務時間は8時から17時までの日勤で、実働8時間・休憩1時間という働き方です。給与は月給25万円から34.6万円、年収300万円からのレンジで、昇給は年1回、賞与は年2回支給されます。交通費のほか、住宅手当や家族手当、残業手当など各種手当も用意されており、寮・社宅も完備されているため、生活面のサポートを重視する方にも適した環境です。

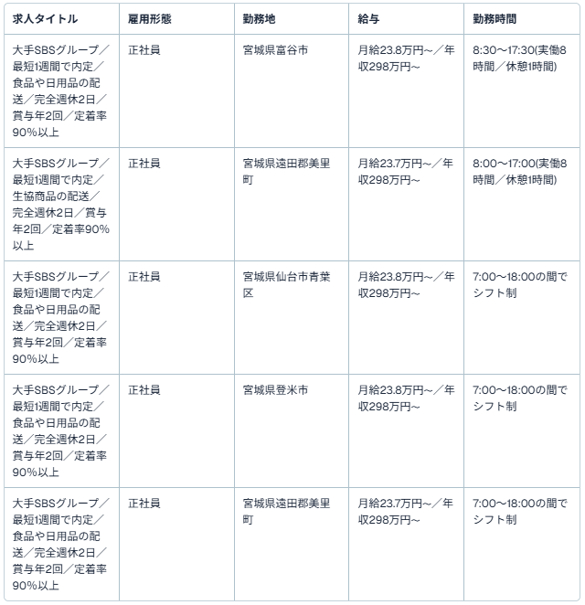
宮城県内の複数拠点で小型トラックドライバーを募集しています(※3)。食品や日用品、生協商品の配送が主な業務で、勤務時間は拠点により異なり、古川営業所は8時から17時、富谷営業所は8時30分から17時30分、仙台西営業所と迫営業所は7時から18時の間でシフトを組む形です(※3)。日中帯を中心とした働き方なので、生活リズムを整えやすいでしょう。
休日は完全週休2日制(土・日)で年間休日105日、有給休暇や夏季休暇なども設けられており、長期の休みも計画しやすい環境です(※3)。給与は月給23.7万円から23.8万円、年収298万円からで、昇給は年1回(4月)、賞与は年2回(6月・12月)支給されます。固定残業代(45時間分)を含む給与体系で、インセンティブ制度も用意されています。応募条件は普通免許(AT限定可)で、未経験歓迎・ブランクOKと明記されているため、配送経験が少ない方でも挑戦しやすい募集です。

https://gojob.go.goinc.jp/jobs/UQSYU65E https://gojob.go.goinc.jp/jobs/2VKGBA8Y https://gojob.go.goinc.jp/jobs/TB6302A3 https://gojob.go.goinc.jp/jobs/H1AF1J1I
仙台市宮城野区でOA機器などの回収・受け入れ業務を担当するドライバーを募集しています(※4)。荷下ろしや仕分け、解体・分別といった作業に加えて、得意先企業を巡回して回収する仕事も含まれます。最初は運転しやすい2トン車からスタートし、先輩が横に乗って指導してくれるため、ブランクがある方や経験が浅い方でも安心して始められる環境です。
勤務時間は8時から17時までで、実働8時間・休憩1時間という働き方です。繁忙期でも月平均残業は20時間程度、閑散期はほぼ残業がないと明記されており、働く時間の見通しが立てやすい点が特徴といえます(※4)。休日は週休2日制(土・日・祝)で年間休日128日、GWや夏季休暇、年末年始なども設けられているため、長期休暇を含めて計画的に休みを取りやすい環境です。
給与は月給21万円から、または月給23.5万円からで、年収270万円からのレンジです。昇給は年1回、賞与は年2回(業績による)支給され、住宅手当などの各種手当も用意されています。資格取得支援制度もあるため、スキルアップを目指したい方にも適した募集です。

https://gojob.go.goinc.jp/jobs/FWX8JW7U https://gojob.go.goinc.jp/jobs/J097PO4G
富谷市と岩沼市で、大型(10トン)や準中型(中型)トラックのドライバーを募集しています(※5)。夜便・早朝便など時間帯が異なる便の募集があり、生活リズムに合わせて選びやすい内容です。食品や飲料品を各センターへ配送する運行や、宮城県内のスーパー・ドラッグストアへの店舗配送が主な業務で、荷物はカートやパレットで準備されます。フォークリフト作業が中心ですが、便によっては手積み手下ろしもあるため、体力面の負担感も事前に確認しやすい募集です(※5)。
給与は月給23.3万円から26.8万円、年収279万円から321万円とレンジ表記があり、募集内容によって幅があります。休日はシフト制(当社カレンダー)で月8から9日程度休めるほか、希望休の相談が可能と記載されている求人もあるため、プライベートの予定と調整しながら働きたい方にも適した環境です。

https://gojob.go.goinc.jp/jobs/JEFZ9DEM https://gojob.go.goinc.jp/jobs/J5LKSUV5 https://gojob.go.goinc.jp/jobs/ETVF42V9 https://gojob.go.goinc.jp/jobs/XZA9FD9Z
宮城県内の掲載求人は、仙台市(青葉区・宮城野区)を中心に、富谷市、登米市、遠田郡美里町、岩沼市など広めに勤務地が分布しています(※1)。働き方は日勤(8時から17時)が中心の募集が多い一方で、夜便や早朝便といった時間帯の異なる便の募集もあるため、生活リズムに合わせて比較できます(※2)。
宮城県内のトラック求人における給与水準を、『GOジョブ』の掲載情報から整理しました。単位間の換算や推定は行わず、原文表記の範囲でまとめています。
下限の目安は月給21万円から(三洋商事)(※4)、上限の目安は月給25万円から(西濃運輸)またはレンジ表記で月給24.3万円から26.8万円(丸市運送)(※2)となっています。主要な水準は月給23.7万円から23.8万円(SBSゼンツウ)です(※3)。
掲載されている下限は年収270万円から(三洋商事)(※4)、上限は年収321万円から(丸市運送)(※5)です。一部の求人では年収例が示されている場合もあるため、詳細は各求人ページで確認してください。
選考フローと応募の流れ 1.求人詳細ページで、仕事内容・勤務地・勤務時間・休日・給与を確認します(※2)。 2.『GOジョブ』からエントリーし、面接回数や選考ステップを確認します。面接1回や会社説明会参加など、求人ごとに記載があります(※3)。 3.必須免許や条件(普通免許AT可、大型免許、フォークリフト運転技能者など)を満たすか照合し、必要に応じて資格取得支援の有無も確認します(※3)。
あります。求人内に「未経験者歓迎」や「未経験OK」などの記載がある募集が掲載されています(※3)。
該当求人(例) ・SBSゼンツウ株式会社 — 大手SBSグループ/最短1週間で内定/食品や日用品の配送/完全週休2日/賞与年2回/定着率90%以上(https://gojob.go.goinc.jp/jobs/UQSYU65E) ・株式会社丸市運送 — 〖富谷勤務〗残業少なめ/手積み手下ろし少なめ/未経験OK/車通勤OK/日曜休みOK/要中型免許(https://gojob.go.goinc.jp/jobs/ETVF42V9)
あります。完全週休2日制(土・日)と明記された求人が掲載されています(※3)。
該当求人(例) ・SBSゼンツウ株式会社 — 大手SBSグループ/最短1週間で内定/生協商品の配送/完全週休2日/賞与年2回/定着率90%以上(https://gojob.go.goinc.jp/jobs/2VKGBA8Y)
あります。こだわり条件に「寮・社宅完備」とある求人が確認できます(※2)。
該当求人(例) ・西濃運輸株式会社 — カンガルー便で有名な大手企業/毎日自宅に帰れる/賞与年2回/日勤/日曜祝日休み/充実の福利厚生(https://gojob.go.goinc.jp/jobs/Y752BT5G) ・三洋商事株式会社 — 〖経験者歓迎!OA機器などの回収作業メイン〗要大型免許/年間休日128日/賞与年2回/住宅手当(https://gojob.go.goinc.jp/jobs/J097PO4G)
宮城県内のトラック求人は、仙台市を中心に県内各地で募集があり、日勤から夜便・早朝便まで多様な働き方が選べます。完全週休2日制や寮・社宅完備、免許取得支援など、生活面やキャリア面でのサポートが充実した企業も多く、未経験から挑戦しやすい環境が整っています。
『GOジョブ』では、企業ごとの詳しい情報や最新の求人状況を確認できます。気になる募集があれば、ぜひエントリーして自分に合った働き方を見つけてください。

【参考URL】 ※1 出典:『GOジョブ』「宮城県のトラック・配送の求人」 https://gojob.go.goinc.jp/jobs/occupation-categories/3/prefectures/04 ※2 出典:『GOジョブ』「西濃運輸株式会社・仙台支店の中型トラックドライバーの求人」 https://gojob.go.goinc.jp/jobs/Y752BT5G ※3 出典:『GOジョブ』「SBSゼンツウ株式会社・古川営業所の小型トラックドライバーの求人」 https://gojob.go.goinc.jp/jobs/2VKGBA8Y ※4 出典:『GOジョブ』「三洋商事株式会社・仙台リサイクルセンターの廃棄物収集運搬ドライバーの求人」 https://gojob.go.goinc.jp/jobs/FWX8JW7U ※5 出典:『GOジョブ』「株式会社丸市運送・仙台営業所の準中型トラックドライバーの求人」 https://gojob.go.goinc.jp/jobs/J5LKSUV5